江雨社区
首页
平台公告
学友天地
问答社区
学习资料
资源存档
menu
江雨社区
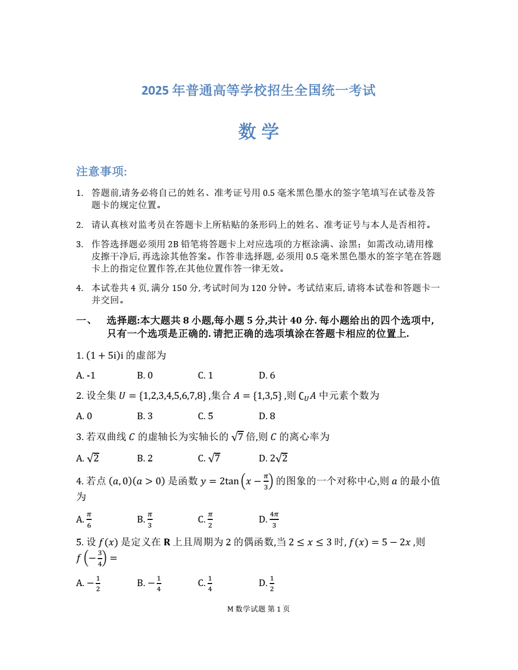
2025年普通高等学校招生全国统一考试数学(新I卷)[考生回忆制作]word+PDF版 免费下载
PDF在线预览:
2025060811341610
生成分享图
分享到 微博
分享到 微信
分享到 QQ
分享到 QQ 空间
分享到 Telegram
分享到 Facebook
分享到 Twitter
#
2025
#
2025高考
#
数学
#
数学试卷
#
新I卷
#
高考
#
高考卷
#
高考数学
2025-06-08
首页
•
学习资料
•
试卷
•
2025年普通高等学校招生全国统一考试数学(新I卷)[考生回忆制作]word+PDF版 免费下载
发表回复
取消回复
textsms
说点什么...
account_circle
昵称
昵称不能为空
email
邮箱
请按格式填写邮箱
网站(如果有)http(s)://
在此浏览器中保存我的显示名称、邮箱地址和网站地址,以便下次评论时使用。
Δ
这个站点使用 Akismet 来减少垃圾评论。
了解你的评论数据如何被处理
。
江雨社区
2025年普通高等学校招生全国统一考试数学(新I卷)[考生回忆制作]word+PDF版 免费下载
PDF在线预览: 2025060811341610
扫描二维码继续阅读
2025-06-08
发表回复